中国消费品质量安全促进会 · 官方网站

贯彻二十届四中全会精神 以标准新供给创造新消费专题(上)- 电烤火箱安全评价技术研究

2025-12-01 谭艾菁 威凯认证检测有限公司、周思靓 威凯认证检测有限公司、李骏佳 威凯认证检测有限公司、杨玉斋 市场监管总局缺陷产品召回技术中心、江跃 市场监管总局缺陷产品召回技术中心、王伊可容 西安理工大学
 

编者按:

二十届四中全会提出,“十五五”期间,要“坚持扩大内需这个战略基点,坚持惠民生和促消费、投资于物和投资于人紧密结合,以新需求引领新供给,以新供给创造新需求,促进消费和投资、供给和需求良性互动,增强国内大循环内生动力和可靠性”,要“深入实施提振消费专项行动”。今年3月,中共中央办公厅、国务院办公厅发布的《提振消费专项行动方案》也提出,要健全消费品标准体系,推动汽车、家电、家装等大宗耐用消费品绿色化、智能化升级,提升消费品质。

标准是质量的基础,是提振消费信心、推动产业高质量发展的重要抓手。为全面落实二十届四中全会精神和“十五五”规划要求,深入贯彻《国家标准化发展纲要》《质量强国建设纲要》,中国消费品质量安全促进会启动了以“换新升级 护航消费”为主题的标准提升行动,于近日集中发布了多项紧扣消费热点、关乎民生安全的消费品标准。这些标准覆盖电子电器安全、智能家居性能、二手商品鉴定、电动摩托车质量安全、食品检测等多个重要领域,有的直面消费痛点,有的关注产品性能提升,有的服务于绿色循环经济发展,填补了相关领域技术空白,解决了新兴领域标准缺失问题,对提升质量安全、引领行业升级、推动产业发展具有重要意义。

本刊特设专题,集中刊登这些团体标准的研制背景、创新亮点和研究成果,旨在落实二十届四中全会精神,聚焦消费新形势,加强标准研制和引领,以标准新供给创造新消费,以标准提升护航消费升级,同时助力“中国制造”向“中国创造”迈进。

 

 
 
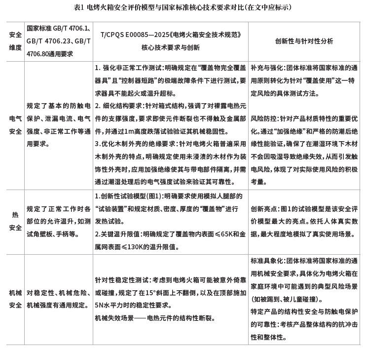
 [摘要] 本研究聚焦电烤火箱这一具有区域特色且安全风险突出的取暖产品。针对现行国家标准(如GB/T 4706《家用和类似用途电器的安全》系列标准)对其典型使用场景(如覆盖使用)要求不足的问题,旨在对电烤火箱构建一个精准、高效的安全评价模型。通过深入剖析产品工作原理与风险特征,创建了涵盖电气安全、热安全与机械安全的综合评价体系,其核心创新在于引入了基于GB/T 10000—2023《中国成年人人体尺寸》标准开发的模拟人体腿部试验装置。此安全技术规范已转换为团体标准T/CPQS E00085—2025《电烤火箱安全技术规范》,由中国消费者质量安全促进会于近日发布。
 
 [关键词] 电烤火箱;安全技术规范;关键技术指标;试验模型
 
引言
  电烤火箱因使用场景特殊(需覆盖使用),其潜在风险远高于普通裸露式取暖器,如过热引发的火灾、覆盖物碳化、低温烫伤等。目前,虽有GB/T 4706系列国家标准作为基础,但缺乏针对电烤火箱这种特定产品的精细化安全要求。安全评估模型的搭建,填补了这一空白,进行了大量有针对性的补充、细化和创新,尤其在模拟真实使用场景的试验方法上取得了突破。
 
1 研究背景与意义
1.1 行业情况
  电烤火箱作为一种地域性取暖设备,近年来在中国南方地区快速普及。与传统取暖器相比,该产品具有局部加热、即开即热和使用便捷的特点,常见于家庭和办公场所。然而,市场扩张也带来了产品质量参差不齐、安全标准滞后等安全隐患。
1.2 产品差异和特殊性
  电烤火箱在工作机理、使用模式和风险特征上与一般家电存在显著差异。其工作原理是将发热元件置于箱体内辐射热量。使用时具有时间长、接触距离近、环境复杂(如靠近沙发、覆盖腿部)的特点,这对产品的温度控制、隔热和阻燃性提出了更高要求,也增加了灼伤、火灾及漏电等风险。
1.3 问题的提出
  随着电烤火箱普及,相关安全事故频发,主要表现为:表面过热灼伤(尤其对儿童和老人)、长时间使用引发火灾或低温烫伤、绝缘失效导致漏电等。这些问题的根源在于标准体系不完善、技术创新不足及消费者安全意识薄弱。因此,开展专项安全评估技术研究,是保障消费者安全、促进行业健康发展的迫切需求。
 
1.4 国内外标准现状
  目前,国内外针对电烤火箱的标准体系均不完善。国内缺乏专门国家标准,主要引用GB/T 4706.1—2005 《家用和类似用途电器的安全 第1部分:通用要求》和GB/T 4706.23—2007《家用和类似用途电器的安全 第23部分:室内加热器的特殊要求》等通用标准。在欧美市场,该产品也多被归入室内加热器范畴进行规范。其最大的安全风险源于覆盖取暖(如用毛毯包裹腿部),这一“非标准”使用行为,尽管在通用标准中有相关测试要求,但许多廉价产品仍存在火灾隐患。因此,构建有针对性的安全评价模型至关重要。
 
2 核心技术要求解析
  在研究搭建本模型时考虑了产品的实际使用情况,创新性地发明了在模拟人体腿部的试验模型,明确了电烤火箱的正常工作状态。在安全技术规范中设置了以下条款:
2.1正常工作 
  测试时将电烤火箱水平放置,内侧长边处放置与使用人数匹配的图1中规定的试验装置。将覆盖物以最不利方式放置于装置上,且整体覆盖器具。 
  注:覆盖物的尺寸为覆盖物放置且覆盖电烤火箱所需的最小尺寸。此覆盖物具有下述组成成分:开孔聚醚,孔数为18+3个/cm(厘米);规定质量为30kg/m3(+10%)(公斤/立方米);硬度按照国际标准ISO 2439《柔性多孔聚合材料 硬度测定(压痕技术)》测得压痕的40%,为120N(牛顿)~170N;隔热材料厚度约为 7.2mm(毫米)。
2.2 多人使用的电烤火箱 
  长边在50cm以上的电烤火箱为多人使用的产品,在此基础上长边每增加50cm使用人数多1人。
  测试时将电烤火箱样品放置于内侧长边处,并与使用人数匹配,且覆盖物要以最不利方式放置。这种测试条件充分考量了用户可能将脚紧贴箱体内壁、并用厚重棉被完全覆盖器具的潜在危险使用场景,从而将“正常使用”延伸至合理的误用范畴,提升了安全冗余度。
  人体腿部模型的数据来源于GB/T 10000—2023《中国成年人人体尺寸》标准,以及根据文件引用的标准 GB/T 12985—1991 《在产品设计中应用人体尺寸百分位数的通则》。
2.3人体尺寸百分位数
  根据GB/T 12985—1991 《在产品设计中应用人体尺寸百分位数的通则》中的定义:人体尺寸用百分位数表示时称人体尺寸百分位数,它是一种位置指标、一个界值,以符号PK表示。一个百分位数将群体或样本的全部观测值分为两部分,有K%的观测值等于和小于它,有(100—K)%的观测值大于它。
  选取GB/T 12985—1991《在产品设计中应用人体尺寸百分位数的通则》中 18〜70岁成年男性静态人体尺寸百分位数,参照标准中百分位P50(即有 50% 的观测值等于和小于该数据,有50%的观测值大于该人体数据)的数据,取表中以下数据:
  数据34“坐姿臀-膝距” 567mm;数据50“足长” 250mm;数据29 “坐姿-膝高” 504mm ;数据 13 “肩最大宽” 449mm ;数据51 “足宽 “98mm。根据这些数据设计出腿部模型的正、侧视图,见图1
图1:模拟人体腿部的试验装置示意图
 
  注:该装置用于模拟用户脚部对暖脚器内部空间的占据和对覆盖物的支撑,从而真实再现使用时的热分布和散热条件。
 
2.4多维度安全要求
  在搭建电烤火箱安全评价模型时综合考虑了多个维度的安全要求,包括电气安全、热安全、机械安全等。
2.4.1 电气安全
该安全评价模型从防触电保护、输入功率、泄漏电流和电气强度、绝缘与间隙等角度,对电烤火箱电气安全进行了详细要求。作为专门针对电烤火箱的安全评价模型,它白除了规定通用的基本电气安全要求外,还增加了许多创新性和有针对性的要求与规范。
  一是防触电保护。针对电烤火箱普遍采用木制外壳的特点,规定使用未浸渍的木材作为装饰性外壳时应加强绝缘,使其与带电部件隔离,并需通过潮湿处理后的电气强度试验来验证其可靠性。该条款对产品材质特性进行了重要优化,通过加强绝缘和严格的防潮后绝缘性能验证,确保了在潮湿环境下木材不会因吸湿导致绝缘失效,从而引发触电风险,体现了对人实际使用时用浸湿的脚或其他部件接触木材而导致风险的考量。
  二是在非正常工作试验中提出了更高的要求。明确规定在“覆盖物完全覆盖器具”“温控器短路” “器具处于最不利的位置放置(如倒置或侧方放置)”的多重故障条件下进行发热试验,要求器具不能起火或温升不能超标。
  三是在安全评价模型“非正常工作”的章节设置了一些重要条款,包括:覆盖物要完全覆盖器具,并且在任何发热试验期间用来限制温度的控制器短路;器具处于侧方放置或倒置的最不利状态,特别在侧方放置时器具加热面要紧贴测试角一侧边壁,覆盖物覆盖与不覆盖,选取最不利情况。
  设置该条款的目的,旨在考核人在误用或元器件失效的双重故障条件下器具能否控制住危险,这也对器具的整体电气安全结构和安全冗余功能提出了更高要求。
2.4.2 热安全 
  测试方法创新:明确要求使用模拟人腿部的试验装置和规定材质、密度、厚度的“标准覆盖物”进行发热试验,对覆盖物的尺寸、组成成分、质量和硬度作了详细要求,解决了以往测试无法模拟真实热负载的难题。
  限值规定:规定覆盖物内表面 ≤65K(温度单位“开尔文”,此文中可理解为“摄氏度”)和金属网表面 ≤130K的温升限值。这是直接针对防止覆盖物碳化起火和脚部烫伤的核心指标。
  其核心含义是:电烤火箱在使用时,与其直接接触的被子或毯子内侧的温度比环境温度升高的数值不能超过65℃。如房间温度是20℃,那么被子内侧的温度不能超过二者之和,即85℃。
  规定的覆盖物材质(见上文)为行业提供了一个统一的“热负载”标尺,杜绝了使用隔热性能各异的材料导致测试结果失真的情况。65K的限值,是基于常见纺织物的燃点及热老化特性设定的安全阈值,能有效防止覆盖物因长期高温烘烤发生焦化、阴燃甚至起火;而130K的金属网面限值,则直接针对瞬间接触皮肤可能造成烫伤的风险,确保了即使脚部意外直接触及发热区域也不会导致严重伤害。这一有针对性的温升指标,辅以科学的测试方法,填补了电烤火箱类产品热安全评估的技术空白。 2.4.3机械安全
  稳定性:将国家标准中对产品稳定性的通用要求,具体化为针对电烤火箱(箱式暖脚器)能被意外倚靠、碰撞或放置不平的典型家庭使用场景中。明确要求器具在15°斜面上不得翻倒,且在其顶部施加5N(牛顿)水平力时也能保持稳定。这些要求提升了产品在日常环境中的抗干扰能力,降低了其因倾倒引发的烫伤或火灾风险。
  另外,该技术规范在“稳定性与机械性”章节中还设置了两个条款:一是装有器具输入插口的器具要装配电线组件。将器具放置在与水平面成15°的正常使用中最不利的位置,器具不应翻倒;二是质量超过5kg(公斤)的器具放置在水平面上,以最不利的水平方向在器具的顶部施加5N±0.1N 的力,器具不应翻倒。
  结构强度与防护:针对电烤火箱内部空间狭小、电热元件与可触及金属网(或木制外壳内的金属构件)距离近的潜在风险,解决了因运输颠簸、意外磕碰或材料老化导致的电热元件断裂并移位所带来的严重触电隐患。在模型中对裸露的电热元件的支撑结构也提出了严格要求,确保即使电热元件断裂,其导线也不会与易触及的金属部件接触。同时,通过1米高度、多方位跌落试验来验证整体结构的坚固性。
  该要求为电烤火箱的机械结构设计提供了明确的验证标杆。它要求制造商在设计阶段就必须考虑电热元件的固定方式、支撑材料的选择以及整体装配的稳固性。
  安全评价模型充分吸收并融合了GB/T 4706.1、GB/T 4706.23和GB/T 4706.80《家用和类似用途电器的安全 第80部分:暖脚器和热脚垫的特殊要求》的核心安全理念。同时针对电烤火箱的产品特性,提出了更具体、更严格的技术要求。
 
3 结论
通过对比可见,安全技术规范是在国家标准的框架下进行了本土化和场景化改造。其核心技术特点体现在:通过精确定义 “正常工作状态”,使试验条件真实可信;增设了针对产品特有风险(如覆盖过热、倾倒)的异常工作试验项目;设定了关乎消费者直接安全体验(如表面温度)的关键限值指标;创新性引入试验装置。
 
电烤火箱安全技术规范是一项具备创新性、针对性的技术规范。它不仅在电气、热、材料安全维度上对现有国家标准进行了有效补充和强化,其最大的价值在于创新性地提出了模拟真实使用场景的试验方法,解决了该类产品安全评估的核心痛点,见表1模型的制定充分体现了风险导向、科学严谨的原则。它的全面实施,将对保护消费者安全、规范企业生产、提升监管效能,以及引领全行业技术进步和产业升级产生深远而积极的影响。
 
 参考文献 
[1]GB/T 1002 家用和类似用途单相插头插座 型式、基本参数和尺寸
[2]GB/T 1003 家用和类似用途三相插头插座 型式、基本参数和尺寸
[3]GB/T 2423.55 电工电子产品环境试验 第2部分:试验方法试验 Eh:锤击试验
[4]GB/T 4208 外壳防护等级(IP代码)
[5]GB/T 4706.1 家用和类似用途电器的安全 第1部分:通用要求
[6]GB/T 4706.8 家用和类似用途电器的安全 第8部分:电热毯、电热垫、电热衣及类似柔性发热器具的特殊要求
[7]GB/T 4706.23 家用和类似用途电器的安全 第23部分:室内加热器的特殊要求
[8]GB/T 4706.80 家用和类似用途电器的安全 第80部分:暖脚器和热脚垫的特殊要求
[9]GB/T 5013.1 额定电压450/750 V及以下橡皮绝缘电缆 第1部分:一般要求
[10]GB/T 5023.1 额定电压450/750 V及以下聚氯乙烯绝缘电缆 第1部分:一般要求
[11]GB/T 5169.11 电工电子产品着火危险试验 试验方法 成品的灼热丝试验和导则
[12]GB/T 5169.21 电工电子产品着火危险试验 第21部分:非正常热 球压试验
[13]GB/T 5465.2 电气设备用图形符号 第2部分:图形符号
[14]GB/T 12113 接触电流和保护导体电流的测量方法
[15]GB/T 16842 外壳对人和设备的防护 检验用试具
[16]GB/T 16935.1 低压系统内设备的绝缘配合 第一部分:原理、要求和试验
[17]GB/T 17627.1 低压电气设备的高电压试验技术 第一部分:定义和试验要求
[18]GB/T 10000 中国成年人人体尺寸
[19]GB/T 12985-1991在产品设计中应用人体尺寸百分位数的通则

声明:

       本网注明“来源:中国消费品质量安全促进会”的所有作品,版权均中国消费品质量安全促进会,未经本网授权不得转载、摘编或利用其他方式使用上述作品。已经本网授权使用作品的,应在授权范围内使用,并注明“来源中国消费品质量安全促进会”。违反上述声明者,本网将追究其相关法律责任。若需转载本网稿件,请致电:010-59196582。

      本网注明“来源:XXX(非中国消费品质量安全促进会)”的作品,均转载自其他媒体,转载目的在于传递更多信息,并不代表本网赞同其观点和对其真实性负责