中国消费品质量安全促进会 · 官方网站

提振消费——以标准新供给创造新消费˙智能底盘(5)| 智能底盘重塑乘用车驾乘体验核心技术分析

2026-03-26 黄勇 冉智文 刘乐 魏显坤 赛力斯汽车有限公司
 
[摘要] 在乘用车电动化、智能化加速普及的当下,智能底盘已从幕后技术升级为决定车辆安全、操控与舒适体验的核心竞争力,更是高阶辅助驾驶落地的关键支撑。本文结合吉利、比亚迪、长城、长安及华为/赛力斯等主流企业的技术路线,解读智能底盘核心技术架构与“四新技术”( 线控制动、线控转向、线控/主动悬架和底盘域控制器与跨域控制算法)原理,同步分析“四新技术”核心供应商能力现状与产业格局,剖析其开发难点与验证挑战,聚焦技术落地对消费者驾乘体验的实际影响。同时展望未来发展趋势,尤其补充检测机构联合头部企业及高校建立团体标准的进展,为消费者理解前沿汽车技术、理性选车提供参考。
 
[关键词] 智能底盘;线控技术;乘用车;驾乘体验;辅助驾驶;团体标准
黄勇
硕士研究生,主任工程师,
具有十多年从事乘用车底盘性能开发测试评价、智能底盘性能验收、整车底盘动力学仿真调教等工作经验,
先后获评企业先进个人、项目开发先锋等荣誉。
 
引言
底盘作为汽车的骨架,承载着车辆动态控制、行驶稳定与安全保障的核心功能。以往,底盘多依赖机械、液压系统运作,性能边界相对固定;如今,随着电子线控、智能算法与辅助驾驶技术的融合,传统底盘正升级为智能底盘,它摆脱了机械连接的束缚,通过数字信号精准调控制动、转向、悬架等子系统,不仅显著提升了操控与舒适感,更成为实现高阶辅助驾驶的“底层执行中枢”。
从2024—2025年各大车企密集发布数字底盘战略,到今年预计进入规模化量产阶段,智能底盘技术正快速渗透国内乘用车市场,成为车企差异化竞争的焦点,也深刻影响着消费者的购车决策与用车体验。
 
1 定义、架构、核心技术与供应商现状
1.1 数字驱动下的精准操控系统
智能底盘又称数字底盘,是基于电子线控系统与智能控制算法的新型底盘架构,其核心是用电信号替代传统机械、液压传动,实现对车辆动态行为的精准控制。智能底盘关键构成包括四大子系统,它们各司其职又协同联动。
一是线控制动系统。无需机械连接,可精准分配制动力、快速响应制动指令,不仅制动更灵敏,还能与车辆动态控制深度协同,提升紧急制动时的安全性。
二是线控转向系统。取消传统机械转向轴,通过电信号控制转向方向,支持可变转向比调节,低速时转向更轻盈、高速时更稳定,同时避免机械迟滞带来的操控偏差。
三是线控/主动悬架。可实时调节悬架阻尼、支撑力度与车身姿态,遇到颠簸路面时能快速过滤震动,过弯时减少侧倾,兼顾舒适性与行驶稳定性。
四是底盘域控制器与算法。作为智能底盘的“大脑”,它负责协调各子系统运作,实现车辆X(纵向)、Y(横向)、Z(垂向)三轴动态融合控制,同时与辅助驾驶系统协同,保障指令精准执行。
1.2 “四新技术”是基石
智能底盘的核心竞争力源于“四新技术”。这四项技术相互支撑,共同实现三大核心功能,即精准动态控制、三轴协同运作、复杂场景自适应(如智能避障、极端路况调节),可为消费者带来超越传统车辆的驾乘体验。
1.3 “四新技术”核心供应商能力现状
当前,智能底盘“四新技术”供应市场呈现传统巨头主导、本土企业突围的发展格局,国内外供应商在技术路线、产能布局与本土化适配方面形成差异化竞争力,直接影响整车企业的技术选型与产品落地效率。
1.3.1 线控制动领域
以博世、大陆、采埃孚为代表的三大巨头凭借技术积累与量产经验,合计掌控全球71%的相关专利技术,其线控制动方案(如博世IPB、大陆MK C1)已成为国内中高端新能源车型的主流配置,极氪007/009、理想MEGA等车型均采用博世线控制动系统,具备0.1秒级紧急响应能力。本土企业中,比亚迪、华为通过域控制器集成方案实现技术突破。其中,华为线控制动系统已配套赛力斯问界车型,比亚迪则依托云念底盘系统实现制动与三电(电池、电机、电控)系统的深度协同。另外,以伯特利等为代表的本土Tier1(一级供应商)加速推进EHB(电子液压制动系统)液压备份系统研发,积极切入商用车与中端乘用车细分赛道,助力本土化率提升,预计今年年底国内线控制动本土化率有望突破40%。
1.3.2 线控转向领域
技术主导权仍集中在博世、采埃孚、日本电装等企业中,其线控转向系统已通过豪华品牌车型完成初步量产验证,支持无机械备份的全电控制,适配L3及以上辅助驾驶需求。目前,国内企业处于追赶阶段,吉利、华为联合研发的线控转向系统已搭载于高端车型,实现4ms(毫秒)级响应速度,支持“蟹行”等特殊模式;长安汽车通过自主研发与合作并行,推进线控转向的场景化调试,逐步降低对海外供应商的依赖。整体来看,线控转向受功能安全认证周期影响,本土供应商量产规模仍需时间突破,而欧洲企业凭借Euro NCAP 2027(欧洲新车安全评鉴协会2027年评测)规程适配优势,持续强化技术壁垒。
1.3.3 线控/主动悬架领域
空气悬架与主动阻尼控制是智能底盘核心竞争焦点,采埃孚、威巴克在空气悬架控制模块领域占据全球主导地位,尤其在中东豪车市场年需求增速维持在11%以上。得益于研发成效,本土企业中的长城智能底盘悬架系统软硬件已实现自主化匹配,故障概率显著降低;华为推出的集成式悬架控制方案,与赛力斯问界车型协同优化颠簸过滤与过弯支撑性能。从供应链看,长三角地区聚集了全国43%的悬架零部件供应商,形成了从核心部件到总成的完整配套能力。
1.3.4  底盘域控制器与芯片领域
域控制器层面,博世率先完成从零部件供应商向智控系统供应商的转型,推出底盘运动控制集成平台,实现制动、转向、悬架的统一决策与协同控制,支持OTA(无线网络远程更新技术)在线升级,已配套广汽、上汽等企业的域控架构车型。本土企业中,华为、地平线已推出高算力域控制器产品。其中华为MDC系列域控制器已与长安、赛力斯问界车型深度融合,兼顾辅助驾驶与底盘控制协同需求;吉利自主研发的域控制器则聚焦极限操控场景,与自身AI(人工智能)数字底盘形成闭环。芯片端,英飞凌AURIX系列MCU(ASIL-D级)成为行业标配,占据底盘域控芯片70%以上市场份额,其TC4xx系列升级版进一步提升算力与实时性,适配多系统融合控制需求。眼下,本土芯片企业正加速车规级MCU(微控制器单元)国产替代,预计2029年其国产化率可达28%,逐步缓解供应链风险。
 
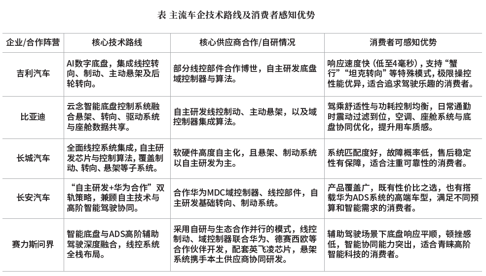
2 主流企业技术路线:差异化竞争下的消费选择
国内主流车企围绕智能底盘布局了不同技术路线,差异化优势直接对应不同消费者的需求(如追求操控、注重舒适、青睐智能科技等),具体见表。
 
3 技术难点与验证:影响消费体验的关键门槛
智能底盘虽优势明显,但因其技术复杂度高,开发与验证过程中的难点直接关系到量产车辆的可靠性与消费体验。其核心难点包括:
3.1 多系统协同与响应速度
各线控子系统需实现ms级协同运作,对底盘域控制器的算力、网络带宽要求极高。若协同不畅,可能出现制动与转向不同步、悬架调节滞后等问题,影响操控手感与安全性。当前,主流域控制器依赖英飞凌等高算力芯片,本土芯片在实时性与冗余设计上仍需突破。
3.2 安全冗余与故障降级
线控系统无机械备份,需设计完善的容错机制,即当传感器、执行器出现故障时,系统需快速切换至安全模式(如降级为基础制动、转向功能),避免车辆失控,这是保障消费者用车安全的核心门槛。博世、大陆等企业已形成成熟的冗余设计方案,本土企业正通过多轮实车测试优化故障响应策略。
3.3 算法场景适配与调试
算法需兼顾日常通勤(舒适优先)、极限操控(性能优先)、辅助驾驶(精准执行优先)等多场景,调试成本高。若算法优化不足,可能出现舒适与操控失衡、辅助驾驶时底盘响应生硬等问题,影响体验一致性。目前,国内车企多通过联合高校开展场景化算法迭代,提升适配能力。
3.4 全方位测试验证
智能底盘需通过硬件在环(HIL)、整车在环(VIL)、实车试验等多层次测试,覆盖不同路况、气候、故障场景。测试越充分,车辆量产后面临的售后问题越少,消费者用车越安心。目前,国内头部车企已普遍引入HIL测试设备,中国汽车技术研究中心等机构也在搭建标准化测试平台。
 
4 对消费者实际价值:从安全到体验的全面升级
智能底盘的技术升级,最终落地为消费者可感知的三大核心价值。
4.1 操控与安全双提升
精准的动态控制,让车辆在紧急规避、湿滑路面行驶时更稳定,且制动距离更短、转向更精准,从而大幅拓展行驶安全边界,尤其适合家庭用户、新手司机。博世线控制动系统可使紧急制动距离缩短5%〜8%,这一优势在雨雪天气下尤为明显。
4.2 驾乘舒适性优化
线控/主动悬架能实时过滤路面颠簸、调节车身姿态,减少过减速带、坑洼路面时的震动,长时间乘车不易疲劳,对注重舒适性的通勤族、老年消费者友好。
4.3 高阶辅助驾驶体验落地
智能底盘为高阶辅助驾驶提供精准执行基础,让车辆在辅助驾驶模式下的加速、制动、转向更平顺,减少顿挫感、突兀感等,提升消费者对辅助驾驶的信任度与使用意愿。赛力斯问界的方案,在高速领航场景下的辅助驾驶已获得市场认可。
 
5 总结与展望
智能底盘已从技术概念走向量产落地,成为衡量乘用车核心竞争力的关键指标,也为消费者带来了更安全、更舒适、更智能的驾乘选择。未来,智能底盘将朝着三大方向发展,进一步贴近消费需求:一是算力与算法深度融合。依托高算力芯片与AI算法,动态控制精度更高,实现舒适与操控的动态平衡,本土芯片与算法的国产替代进程将加速;二是跨域协同更彻底。底盘与座舱、动力系统、车路协同(V2X)联动更流畅,优化能耗与场景化体验,2027年基于5G V2X的云端协同控制市场规模将达到47亿美元;三是测试体系标准化。量产车辆可靠性提升,售后成本降低,让更多消费者享受到技术红利。
值得关注的是,为填补智能底盘评测空白,推动行业规范化发展,由中汽研汽车检验中心(天津)有限公司牵头,携手赛力斯问界、吉利、长安等头部车企,以及吉林大学等高校,共同制定的T/CPQS A0045—2025《新车产品力 乘用车智能底盘综合性能评价方法》团体标准,已由中国消费品质量安全促进会发布。该标准围绕智控性、冗控性、执行性三大核心维度构建评价体系,重点评估极限场景稳定控制、安全冗余设计、指令响应精度等关键指标。针对真实道路难以复现的高风险工况,该标准明确要求采用VIL试验等先进方法开展验证,为智能底盘性能评测提供了科学统一的依据。
T/CPQS A0045-2025团体标准的落地,不仅解决了此前行业评测标准缺失、企业各自为战的问题,更通过车企、高校与检测机构的协同,让评测指标更贴近消费者实际用车场景,为其选车提供了科学参考。随着该标准的逐步推广与迭代升级,智能底盘技术将在规范化框架下加速成熟,逐步下沉至中端车型,成为乘用车的标配,持续重塑汽车消费市场。
 

声明:

       本网注明“来源:中国消费品质量安全促进会”的所有作品,版权均中国消费品质量安全促进会,未经本网授权不得转载、摘编或利用其他方式使用上述作品。已经本网授权使用作品的,应在授权范围内使用,并注明“来源中国消费品质量安全促进会”。违反上述声明者,本网将追究其相关法律责任。若需转载本网稿件,请致电:010-59196582。

      本网注明“来源:XXX(非中国消费品质量安全促进会)”的作品,均转载自其他媒体,转载目的在于传递更多信息,并不代表本网赞同其观点和对其真实性负责